168飞艇开奖官网直播记录
168飞艇开奖官网直播记录
TOCHAM ENGINEERING CONSULTING CO.,LTD.
网站首页
关于我们
公司简介
组织架构
资质证书
企业荣誉
获奖项目
历史沿革
团队风采
党建引领
党组织概况
学习材料
党建动态
团青工作
工会园地
业务范围
工程监理
招标代理
工程造价
工程咨询
项目管理
全过程咨询
新闻动态
公司动态
行业动态
业绩展示
工程监理
招标代理
工程造价
工程咨询
项目管理
全过程咨询
招标信息
招标公告
中标公示
政策法规
诚邀加盟
分支机构
诚邀加盟
168飞艇开奖官网直播记录
您当前所在的位置是:
网站首页
>>
168飞艇开奖官网直播记录
>> 中标公示
招标信息
招标公告
中标公示
中标公示
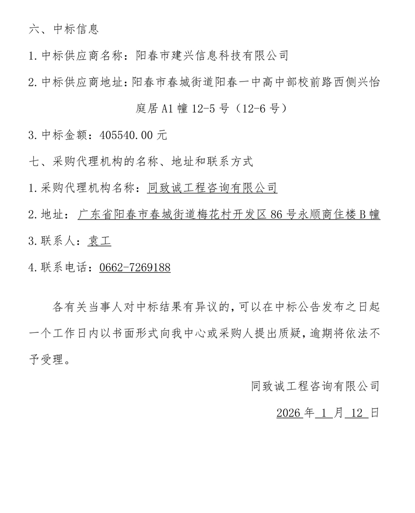
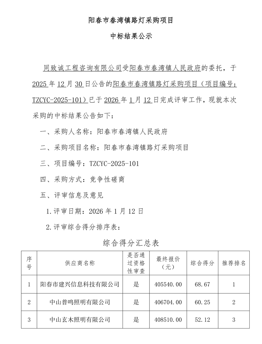
阳春市春湾镇路灯采购项目
发布时间:2026/1/15 来源:
168飞艇开奖官网直播记录
阅读:
2355
次
上一篇:
市代建中心2026年1-6月代建管理项目辅助服务
下一篇:
汕头市福利院2026年度护理外包服务项目结果公告
168飞艇开奖官网直播记录
联系人:吴经理 联系手机:15823011081 联系电话:023-86876216 传真号码:023-88602522
联系QQ:877344024 | 645950069 | 1445276415 E-MAIL :877344024@qq.com
公司地址:重庆市北部新区高新园星光大道90号土星A2-11楼 注册地址:重庆市江北区建新西路北城艺术大厦11楼
官方微信公众号
Copyright 2019
168飞艇开奖官网直播记录
版权所有 网址:
www.disixiangxian.com
备案/许可证编号为:
渝ICP备74473263号-1
网站制作:
亿数在线
渝公网安备 50019002503749号
百度
168飞艇开奖官网直播记录