168飞艇开奖官网直播记录

168飞艇开奖官网直播记录
TOCHAM ENGINEERING CONSULTING CO.,LTD.
您当前所在的位置是:网站首页 >> 168飞艇开奖官网直播记录 >> 招标公告
招标信息
招标公告
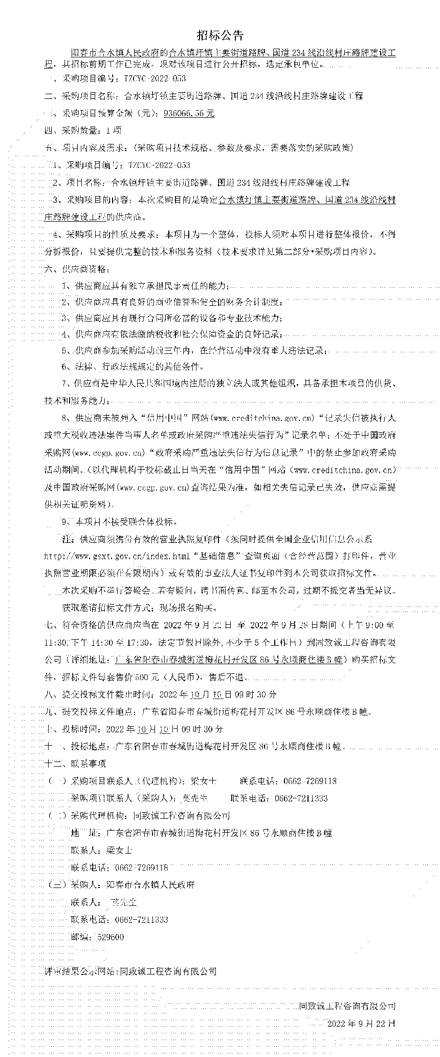
合水镇圩镇主要街道路牌、国道234线沿线村庄路牌建设工程
发布时间:2022/9/22   来源:168飞艇开奖官网直播记录  阅读:703
 
上一篇: 双滘镇S371线边风险点修复工程
下一篇: G321线K422+000~K426+300选段
168飞艇开奖官网直播记录
联系人:吴经理    联系手机:15823011081    联系电话:023-86876216    传真号码:023-88602522
联系QQ:877344024 | 645950069 | 1445276415    E-MAIL :877344024@qq.com
公司地址:重庆市北部新区高新园星光大道90号土星A2-11楼    注册地址:重庆市江北区建新西路北城艺术大厦11楼
官方微信公众号
Copyright  2019  168飞艇开奖官网直播记录  版权所有    网址:www.disixiangxian.com    备案/许可证编号为:渝ICP备74473263号-1    网站制作:亿数在线
168飞艇开奖官网直播记录