168飞艇开奖官网直播记录

168飞艇开奖官网直播记录
TOCHAM ENGINEERING CONSULTING CO.,LTD.
您当前所在的位置是:网站首页 >> 168飞艇开奖官网直播记录 >> 中标公示
招标信息
中标公示
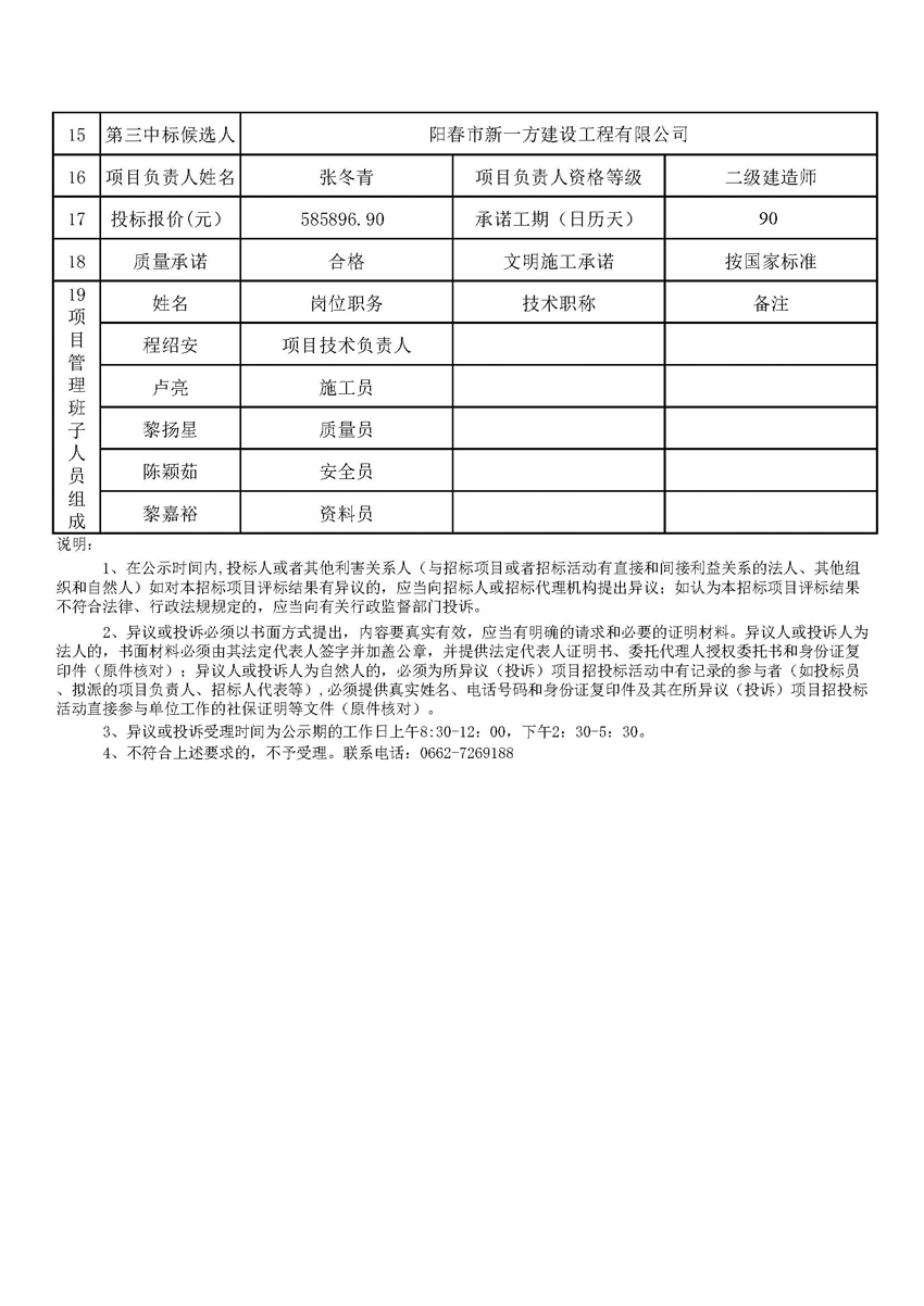
阳春农商银行圩镇分理处(拟更名为轮水分理处)装修工程
发布时间:2022/7/12   来源:168飞艇开奖官网直播记录  阅读:652


 
上一篇: 湛江市披头区披头镇中心小学学生体质健康测试设备采
下一篇: 阳春农商银行南新支行装修工程
168飞艇开奖官网直播记录
联系人:吴经理    联系手机:15823011081    联系电话:023-86876216    传真号码:023-88602522
联系QQ:877344024 | 645950069 | 1445276415    E-MAIL :877344024@qq.com
公司地址:重庆市北部新区高新园星光大道90号土星A2-11楼    注册地址:重庆市江北区建新西路北城艺术大厦11楼
官方微信公众号
Copyright  2019  168飞艇开奖官网直播记录  版权所有    网址:www.disixiangxian.com    备案/许可证编号为:渝ICP备74473263号-1    网站制作:亿数在线
168飞艇开奖官网直播记录